当前位置:首页
 > 政务公开 > 信息公开目录 > 公示公告
漳县2025年肉牛肉羊良种补贴项目实施方案


发布日期:2025-06-27 14:39 信息来源: 县畜牧兽医服务中心 字号:[ ] 视力保护色:


为贯彻落实国务院办公厅《关于促进畜牧业高质量发展的意见》精神,促进畜牧业高质高效发展,进一步健全完善全县畜牧良种繁育体系,改善牛羊生产性能,提升产业发展效益,调动农牧民选用良种的积极性,提高牛羊良种化水平,加快我县畜牧业现代化发展进程,2025年中央财政农业产业发展资金继续支持我县实施畜牧良种补贴项目。根据农业农村部畜牧兽医局相关要求,结合我县畜牧业发展实际,特制定本实施方案。

一、总体目标

按照“整合资源、扩容增效、提升质量、多元发展”的总体要求,以市场需求为导向,以提高畜禽良种化程度和生产水平为目标,以建立与现代畜牧业转型升级、结构调整、区域布局和生产方式相适应的畜牧良种繁育体系为核心,坚持引种与培育相结合,依托全县牛羊产业优势区和集中连片产业带,统筹规划,合理布局,形成与市场经济相适应的运行模式,推动全县牛羊产业规模化、产业化发展。

二、实施内容

(一)实施区域。全县13个乡镇的牛羊养殖合作社及养殖场(户)为主要实施区域。

(二)实施内容。我县实施的畜牧良种补贴项目包括肉牛良种补贴、肉羊良种补贴内容。

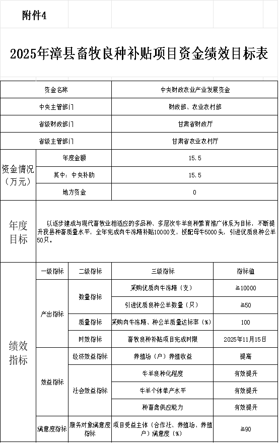
1.肉牛良种补贴。按照甘农财〔2025〕34号文件精神,2025年肉牛良种补贴项目下达我县肉牛良种补贴资金8万元,全县补贴实物冻精1万支,每支补贴8元。肉牛冻精冻配实施冻精实物补贴,补贴品种主要以西蒙塔尔为主的肉牛品种,询价采购的冻精应对应种公牛需入选《中国肉用及乳肉兼用种公牛遗传评估概要》(2024版)且中国肉牛选择指数CBI值大于等于125。

2、肉羊良种补贴。2025年肉羊良种补贴项目下达我县肉羊良种补贴资金7.5万元,计划一次性引进50只肉用种公羊(湖羊)开展肉羊杂交改良,按照每只种公羊1500元进行补贴,不足部分依据采购结果由补贴对象养殖业主自筹。采购品种为湖羊肉用型种公羊。6月龄以上,符合品种特性(无瑕疵),体高55cm以上,体重35kg以上,中等以上膘情。供种单位须为国家羊核心育种场或具有省级种畜禽生产经营资质的种羊场。

(三)实施主体。我县内购买使用良种精液开展人工授精的肉牛冻配改良点和养殖场(户),以及存栏能繁母羊(绵羊)30只以上、购买使用优良种公畜繁殖的养殖合作社(养殖场)、养殖户等。

(四)投资规模。中央财政农业产业发展资金共安排我县畜牧良种补贴项目资金15.5万元,以询价的方式全县采购优质冻精1万支,采购优质种公羊50只。(五)支持方式。项目采用直接补贴的方式实施。其中肉牛冻精采购和配发、种公羊的引种工作由县畜牧兽医服务中心统一组织实施。

三、进度安排

(一)项目实施期限。

自方案印发之日起至2025年11月15日。

(二)项目各阶段进度安排。

1.细化项目实施方案(2025年5月下旬-2025年6月中旬)。漳县畜牧兽医服务中心依据省级项目实施方案确定项目任务、补贴资金额度,编制畜牧良种补贴项目实施方案,细化资金绩效目标,并填报2025年漳县畜牧良种补贴项目汇总表。

2.实施方案批复和备案(2025年6月中旬-2025年6月下旬)。定西市畜牧兽医局负责对我县畜牧良种补贴项目实施方案审核,于2025年6月30日前批复,批复备案后我县将组织实施。

3.项目组织实施(2025年7月上旬-2025年10月下旬)

(1)肉牛良种补贴项目。在方案批复备案后,漳县畜牧兽医服务中心统一组织肉牛冻精采购和配发,并指导乡镇畜牧冻配点(站)建立冻精发放、使用登记台账,建立健全繁殖母牛配种、产犊等相关信息的档案资料,填写配种母牛基本情况登记卡。

(2)肉羊良种补贴项目。在方案批复备案后,漳县畜牧兽医服务中心按照项目实施方案组织开展种公羊采购、种畜投放和监管等工作,采购品种由我县依据本地区羊产业发展规划和需求确定。

4.项目验收(2025年9月上旬-10月下旬)。项目达到验收条件后,由承建单位申请,漳县畜牧兽医服务中心组织自查自验,验收结果报定西市畜牧兽医局备案。

5.项目年终总结(2025年11月上旬-2025年11月中旬)。全县各乡镇和漳县畜牧兽医服务中心要在年终全面总结分析项目执行情况、存在问题并提出有关建议,将项目年度工作总结于2025年11月15日前报定西市畜牧兽医局。

(三)项目资金执行进度安排(2025年7月上旬-2025年11月下旬)。在签订供精或供种合同后,漳县畜牧兽医服务中心可商财政部门预拨50%以内的资金,作为项目预付款,保障项目顺利推进。其后,根据项目实施情况可按批或季度拨付补贴资金。要在确保资金安全的前提下,加快项目实施和资金支付进度,在2025年11月15日前完成全部资金拨付工作。

四、项目管理

(一)加强项目调度。漳县畜牧兽医服务中心要加强项目管理,定期开展调度和指导工作,强化项目实施全过程动态管理,及时掌握项目执行和资金使用情况,确保项目按期完成实施内容。指定专人负责农业农村部转移支付管理平台录入工作,及时将项目资金支出及绩效目标完成情况在平台进行更新。确保项目按期完工。

(二)强化资金监管。漳县畜牧兽医服务中心要切实履行资金使用监管主体责任,强化资金全链条监管,梳理排查资金分配使用中的问题和漏洞,严禁以拨代支、挤占挪用、虚报冒领。要严格按照省财政厅、省农业农村厅印发的《农业相关转移支付资金管理办法实施细则的通知》(甘财农[2023]80号)要求使用管理资金,进一步完善项目管理和实施机制。

(三)严格检查验收。县级农业农村(畜牧兽医)部门要明确管理目标、关键举措、时间进度和责任人,加强项目现场督导检查,及时妥善处理项目执行中的问题,重大事项要及时向省农业农村厅和省财政厅报告。项目验收采取“县级验收+市级复核”模式,由县畜牧兽医服务中心组织验收并出具验收报告,定西市畜牧兽医局组织复核验收,并抽取一定比例的实施主体现场复核,确保验收结果真实有效。对抽查不合格的项目,责令限期整改并扩大抽查范围。

(四)及时公开政策。漳县畜牧兽医服务中心将通过官方网址将项目实施方案、主体遴选、申报流程、项目验收等信息向社会公布,公示网站链接与年度工作总结一并报省农业农村厅畜牧业管理处,省农业农村厅将对公示公开情况进行抽查。要积极通过官网、官微、广播电视、报纸、“明白纸”等多种渠道和形式宣传解读政策,让广大养殖场(户)、新型农业经营主体等准确理解掌握政策内容,营造好项目落实的良好氛围。漳县畜牧兽医服务中心设立并公开监督电话0932-4862257,接受社会监督。

五、工作要求

(一)强化组织领导。漳县畜牧兽医服务中心要提高政治站位,充分认识到畜牧良种补贴项目对于提高牛羊良种化水平的重要意义,建立健全项目组织协调领导机构,明确责任分工,构建上下联动、共同推进的工作机制。要强化督导检查,加强项目协调管理,压实目标责任,细化实施方案,完善制度建设,创新工作方法,切实提升项目实施成效,确保项目高质量完成。

(二)加强技术指导。各级农业农村(畜牧兽医)部门要把技术培训作为项目实施的基础,充分发挥技术支撑单位优势,通过集中培训、巡回指导和现场观摩等培训方式,开展牛羊人工授精、营养调控、标准化饲养、犊牛和羔羊早期断奶和培育、短期育肥等技术培训,不断提高牛羊养殖者技术水平,促进生产效率和养殖效益稳步提升。

(三)严格绩效考评。项目实施完结后,县畜牧兽医兽医服务中心认真梳理总结项目执行情况,按照省财政厅和省农业农村厅部署要求及时全面开展绩效自评。定西市畜牧兽医局、财政部门要适时对本地区绩效自评结果进行抽查,确保转移支付资金绩效目标全面完成。省财政厅、省农业农村厅将根据评价结果,加大绩效评价结果应用力度,实行奖优罚劣,不断提高资金使用效益。

附件:1.2025漳县年肉羊良种补贴项目领导小组

2.2025漳县年肉羊良种补贴项目领导技术服务小组

3.2025年漳县畜牧良种补贴项目汇总表

4.2025年漳县畜牧良种补贴项目资金绩效目标表

5.2025年漳县畜牧良种补贴项目种公羊需求表

6.2025年畜牧良种补贴项目良种冻精需求表

附件1

 

2025畜牧良种补贴项目领导小组

 

 长:吕廷材  县畜牧兽医服务中心主任

副组长:李    县畜牧兽医服务中心副主任

 员:郭宏全  县家畜改良站站长     高级畜牧师

白小军  县畜牧中心办公室主任 高级兽医师

漆亚龙  县疫控中心主任       高级兽医师

晋芙蓉  县畜牧中心会计       高级畜牧师

        田国平  县畜牧中心一般干部      

附件2

 

2025畜牧良种补贴项目技术服务小组

 

组长:郭宏全  县家畜改良站站长  高级畜牧师

成员:漆虎强  县畜牧中心干部    畜牧师

漆彦奎  县畜牧中心干部    畜牧师

   县畜牧中心        助理畜牧师

包宏贤  金钟镇畜牧兽医站站长

王利宏  殪虎桥镇畜牧兽医站站长

杨卫军  三岔镇畜牧兽医站站长

李海龙  武阳镇畜牧兽医站站长

漆江龙  盐井镇畜牧兽医站站长

马益祥  大草滩镇畜牧兽医站站长

   马泉乡畜牧兽医站站长

张杰军  四族镇畜牧兽医站站长

赵忠平  石川镇畜牧兽医站站长

包东平  贵清山镇畜牧兽医站站长

包维民  东泉乡畜牧兽医站站长

 广  新寺镇畜牧兽医站站长

李建林  武当乡畜牧兽医站站长

 



[  打印本页  |  关闭窗口  ] 分享到:
责任编辑:漳县管理员